UC2844/UC3842作為widelyused的脈寬調制(PWM)控制器,提供了兩種主要的反饋方式:FB腳反饋與Comp腳反饋。本文將深入剖析這兩種反饋方式的工作原理、電路構成及其在開關電源設計中的應用要點,旨在為電源設計工程師提供一份詳實、嚴謹的技術參考資料。


一、反饋方式概述
UC2844/UC3842的兩種反饋方式在電路設計與系統穩定性方面各有特點,其核心區別在于反饋信號的來源與處理機制。


(一)FB腳反饋
FB腳(誤差放大器反相輸入端)反饋方式通過監測輸出電壓的變化,經隔離元件傳遞至控制器,進而調節PWM占空比,實現輸出電壓的穩定控制。其反饋信號的方向與輸出電壓的變化趨勢相反,即輸出電壓降低時,反饋信號促使占空比增大,提升輸出電壓。
(二)Comp腳反饋
Comp腳(誤差放大器輸出端)反饋方式則直接利用誤差放大器的輸出信號調節PWM占空比。當Comp腳電壓升高時,占空比增大,輸出電壓相應提升。Comp腳反饋信號的方向與輸出電壓的變化趨勢相同,即輸出電壓降低時,反饋信號促使占空比增大,提升輸出電壓。
二、反饋原理詳析
(一)FB腳反饋原理
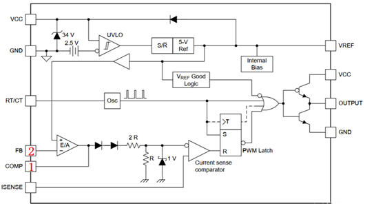
電路構成與信號流向
以常見的24V輸出電源為例,輸出電壓經分壓電阻網絡接入光耦PC817的發光二極管。光耦的光敏三極管與控制器的FB腳相連,同時FB腳與誤差放大器的反相輸入端相連。
誤差放大器的同相輸入端通常接基準電壓源,用于與反饋信號進行比較。
反饋調節過程
當輸出電壓24V減小時,流過分壓電阻的電流降低,光耦發光二極管的電流相應減小。由于光耦光敏三極管的基極電流減小,其集電極-發射極之間的導通程度減弱,等效電阻增大,導致FB腳電壓降低。
FB腳電壓的降低使得誤差放大器輸出電壓升高,進而增大PWM占空比,使功率器件導通時間延長,輸出電壓回升,完成反饋調節。


(二)Comp腳反饋原理
電路構成與信號流向
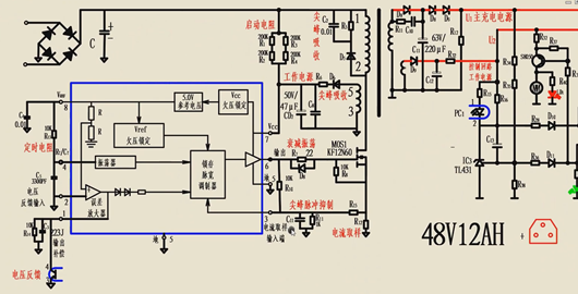
以常見的48V輸出電源為例,輸出電壓經分壓電阻網絡接入TL431的參考端。TL431的陰極與光耦PC817的發光二極管相連,光耦的光敏三極管與誤差放大器的輸出端(Comp腳)相連。
誤差放大器的輸出信號直接作用于PWM調制電路,調節占空比。
反饋調節過程
當副邊48V輸出電壓降低時,TL431的參考端電壓隨之降低,TL431的陰極電流減小。由于光耦發光二極管的電流減小,光敏三極管的基極電流降低,集電極-發射極之間的導通程度減弱,等效電阻增大。
此時,誤差放大器輸出端(Comp腳)的電壓升高,占空比增大,功率器件導通時間延長,輸出電壓回升,完成反饋調節。


三、RC網絡的作用
在采用FB腳反饋方式時,通常在誤差放大器的輸出端(Comp腳)與FB腳之間并聯一個電阻和電容。電阻的作用是設置誤差放大器的閉環增益,即放大倍數,類似于在軟件控制中調整PI(比例-積分)控制器的參數,用于優化系統的動態響應性能,如調節超調量、穩定時間等。電容則用于濾波,消除高頻噪聲干擾,提高系統的抗干擾能力與穩定性。通過合理選配RC參數,可使系統在快速性與穩定性之間取得平衡,滿足不同應用場景對電源性能的要求。
四、兩種反饋方式的對比與應用要點
(一)反饋信號方向
Comp腳反饋
Comp腳連接誤差放大器輸出端,當Comp腳電壓升高,表明誤差放大器輸出增大,系統檢測到輸出電壓低于預期值,PWM占空比增大,輸出電壓升高。
FB腳反饋
FB腳連接誤差放大器反相輸入端,當FB腳電壓降低,說明輸出電壓低于預期值,誤差放大器輸出增大,PWM占空比增大,輸出電壓升高。
(二)系統響應特性
Comp腳反饋
Comp腳反饋方式屬于外環反饋,誤差放大器輸出信號直接作用于PWM調制電路,系統響應相對較快。然而,由于Comp腳輸出信號同時受誤差放大器的動態特性與PWM調制特性影響,其穩定性調節較為復雜,需要綜合考慮誤差放大器的補償網絡與PWM環節的動態特性。
FB腳反饋
FB腳反饋方式屬于內環反饋,反饋信號需經過誤差放大器處理后再作用于PWM調制電路,系統響應相對較慢。但其反饋信號直接與誤差放大器的輸入基準電壓進行比較,誤差放大器的補償網絡設計相對簡單,系統穩定性較易調節。
(三)適用場景
Comp腳反饋
適用于對輸出電壓精度要求較高、負載變化頻繁且幅值較大的場合,如通信電源、服務器電源等。在這些應用中,負載的快速變化可能導致輸出電壓大幅波動,Comp腳反饋的快速響應特性能夠及時調節占空比,維持輸出電壓的穩定。
FB腳反饋
適用于對系統穩定性要求較高、負載變化相對緩慢的場合,如工業控制電源、儀器儀表電源等。在這些應用中,負載變化較為平穩,FB腳反饋方式的穩定特性能夠有效抑制輸出電壓的紋波與噪聲,提高電源的輸出質量。
五、注意事項
(一)光耦工作原理與選型
工作原理
光耦(光電耦合器)在兩種反饋方式中均作為關鍵的隔離元件。其工作原理基于光電效應,輸入側的發光二極管將電信號轉換為光信號,輸出側的光敏三極管將光信號轉換為電信號,實現電氣隔離。光耦的電流傳輸比(CTR)是衡量其性能的重要參數,它表示輸出側光敏三極管的集電極電流與輸入側發光二極管的正向電流之比,直接影響反饋信號的精度與穩定性。
選型要點
在電源設計中,應根據系統的性能要求選擇合適的光耦型號。對于高精度電源,應選擇CTR穩定性高、線性度好的光耦;對于高可靠性要求的應用,應選擇抗干擾能力強、壽命長的光耦。同時,需考慮光耦的響應速度、工作溫度范圍等參數,確保其在系統的工作條件下可靠運行。
(二)誤差放大器的補償網絡設計
Comp腳反饋
在Comp腳反饋方式中,誤差放大器的補償網絡設計至關重要。補償網絡通常由電阻、電容等元件構成,用于調節誤差放大器的頻率特性,使其在不同的工作頻率下具有合適的增益與相位裕度。設計補償網絡時,需結合系統的動態響應要求與穩定性要求,采用波特圖分析法或根軌跡法等方法進行設計與優化。
FB腳反饋
在FB腳反饋方式中,誤差放大器的補償網絡相對簡單,但仍需根據系統的性能要求進行合理設計。通常,通過在誤差放大器的輸入端或輸出端添加濾波電容、串聯電阻等元件,可改善系統的頻率特性,提高系統的穩定性和抗干擾能力。
(三)啟動電路與保護電路設計
啟動電路
UC2844/UC3842的啟動電壓通常為16V左右(不同型號略有差異)。在系統上電時,需設計啟動電路為控制器提供初始工作電壓。常見的啟動電路包括電阻分壓啟動、輔助繞組啟動等。電阻分壓啟動電路簡單,但功耗較大;輔助繞組啟動電路效率高,但需增加變壓器的繞組數量。在設計啟動電路時,需綜合考慮系統的功率等級、啟動時間等要求,選擇合適的啟動方式。
保護電路
為提高電源系統的可靠性和安全性,需設計完善的保護電路。常見的保護功能包括過壓保護、欠壓保護、過流保護、短路保護等。在兩種反饋方式中,均可通過在控制器的相應引腳添加保護電路實現。例如,在UC2844/UC3842的欠壓保護引腳(UV)添加分壓電阻網絡,可實現對輸入電壓的欠壓監測;在誤差放大器的輸入端添加限流電阻和穩壓二極管,可實現對輸出電壓的過壓保護。保護電路的設計應根據系統的應用場景和安全標準進行定制化設計,確保電源在異常工作條件下能夠及時保護,避免損壞。

〈烜芯微/XXW〉專業制造二極管,三極管,MOS管,橋堆等,20年,工廠直銷省20%,上萬家電路電器生產企業選用,專業的工程師幫您穩定好每一批產品,如果您有遇到什么需要幫助解決的,可以直接聯系下方的聯系號碼或加QQ/微信,由我們的銷售經理給您精準的報價以及產品介紹

〈烜芯微/XXW〉專業制造二極管,三極管,MOS管,橋堆等,20年,工廠直銷省20%,上萬家電路電器生產企業選用,專業的工程師幫您穩定好每一批產品,如果您有遇到什么需要幫助解決的,可以直接聯系下方的聯系號碼或加QQ/微信,由我們的銷售經理給您精準的報價以及產品介紹
聯系號碼:18923864027(同微信)
QQ:709211280

