在現代電子設計領域,采用電源IC直接驅動的方式是一種高效且簡潔的解決方案。它通過電源集成電路直接控制功率MOSFET或其他開關元件的開關狀態,從而實現對負載的精準控制。然而,為了確保系統的穩定性和性能,設計人員需要關注一些關鍵參數及其相互影響。
1. 最大驅動峰值電流的重要性
查看電源IC手冊中提供的最大驅動峰值電流是至關重要的一步。不同的電源IC在驅動能力上存在顯著差異,這意味著它們能夠提供的最大電流值各不相同。如果選擇的電源IC驅動能力不足,可能會導致MOSFET無法快速響應,進而影響整個系統的效率和穩定性。因此,選擇具有足夠驅動能力的電源IC對于保證系統性能至關重要。
2. MOS管寄生電容的影響


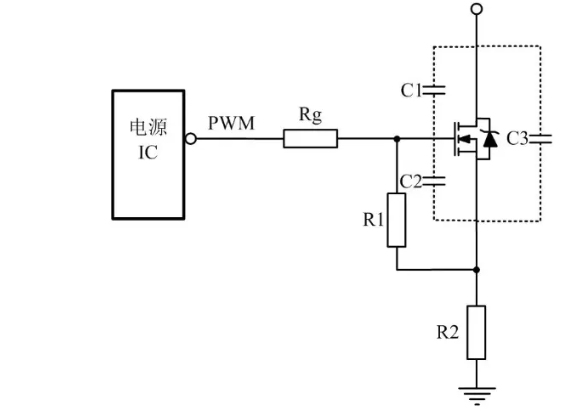
了解MOS管的寄生電容(如圖中的C1和C2)對于優化電源IC直接驅動的性能同樣重要。寄生電容的大小直接影響MOS管的開關速度。較小的寄生電容意味著MOS管導通所需的能量更少,從而開關速度更快。相反,如果寄生電容較大,MOS管導通所需的能量就會增加,這可能導致電源IC無法提供足夠的驅動峰值電流,從而減慢MOS管的導通速度,影響系統的響應速度和效率。
3. 電源IC與MOS管的匹配
在選擇電源IC時,除了考慮其最大驅動峰值電流外,還需要關注其與MOS管的匹配程度。理想情況下,電源IC的驅動能力應略高于MOS管的實際需求,以確保在任何工作條件下都能提供充足的驅動電流。此外,還需要注意電源IC的其他特性,如輸出阻抗、電壓擺率等,以確保它們與所選的MOS管相匹配。
4. 系統設計與優化
在實際應用中,電源IC直接驅動的設計和優化是一個復雜的過程,需要綜合考慮多個因素。除了上述提到的參數外,還需要考慮系統的工作頻率、溫度范圍、可靠性要求等。通過對這些參數的精細調整和優化,可以確保電源IC直接驅動系統在各種工作條件下都能保持穩定性和高效性。
總之,電源IC直接驅動是一種高效且簡潔的驅動方式,但設計人員需要仔細考慮電源IC的最大驅動峰值電流、MOS管的寄生電容、電源IC與MOS管的匹配程度以及系統的整體設計與優化。只有這樣,才能確保系統在各種工作條件下都能保持高效和穩定運行。
〈烜芯微/XXW〉專業制造二極管,三極管,MOS管,橋堆等,20年,工廠直銷省20%,上萬家電路電器生產企業選用,專業的工程師幫您穩定好每一批產品,如果您有遇到什么需要幫助解決的,可以直接聯系下方的聯系號碼或加QQ/微信,由我們的銷售經理給您精準的報價以及產品介紹
聯系號碼:18923864027(同微信)
QQ:709211280

