晶體管恒流源電路圖分析
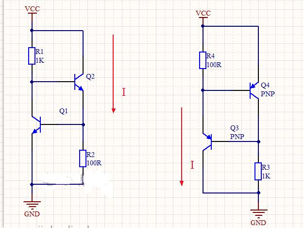
晶體管恒流源是以晶體三極管為主要組成器件。本例利用兩只同型三極管,用三極管相對穩定的be電壓作為基準。電路左邊為NPN型三極管組成,右邊為PNP三極管組成。


我們以NPN型恒流源為例:
Q1的基極接電阻R2到地,電阻R2上的電壓為三極管Q1的be直接的電壓,為固定的0.7V。所以流過R2的電流為0.7/100A=7mA。
同時R2又是三極管Q2的發射極電阻,流過R2的電流也是三極管Q2發射極的電流。在三極管導通時,有發射極電流近似等于集電極電流。
因此,流過R2的電流,就是流過Q2三極管的電流。
所以,這種恒流源輸出的恒流大小為:I = Vbe/R2
這種恒流源優點是簡單易行,而且電流的數值可以通過調節電阻來自由控制,也沒有使用特殊的元件,有利于降低產品的成本。
缺點是不同型號的管子,其be電壓不是一個固定值,即使是相同型號,也有一定的個體差異。同時不同的工作電流下,這個電壓也會有一定的波動。因此不適合精密的恒流需求。
〈烜芯微/XXW〉專業制造二極管,三極管,MOS管,橋堆等,20年,工廠直銷省20%,上萬家電路電器生產企業選用,專業的工程師幫您穩定好每一批產品,如果您有遇到什么需要幫助解決的,可以直接聯系下方的聯系號碼或加QQ/微信,由我們的銷售經理給您精準的報價以及產品介紹
聯系號碼:18923864027(同微信)
QQ:709211280

