電路圖按大類分為電氣電路圖、電子電路圖。電氣電路圖通常指的是強電。電子電路圖通常指的是弱電。按功能可分為原理圖、布局圖、接線圖等。以上我們可以統稱為電路圖。
打個比喻,電路圖就好比地圖,電路圖中的每個元器件就是地圖中的城市和村莊。連接元器件的導線就是道路。
一、圖紙的作用
1.原理圖是體現設計人員的設計思想的一種語言。為什么這樣說呢?因為只要是懂這種語言的人看到這張圖,就能知道這臺設備或者這個設施的控制邏輯。一旦有了故障,維修人員可以依據原理圖很快的查出故障點,排除故障。
2.布局圖和接線圖的作用是指導安裝人員規范安裝。什么部件安裝在什么位置,哪根線接在哪個點都會很清楚。
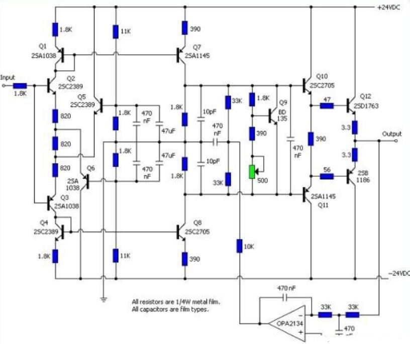
二、看圖的基本要求
1.要能識別圖中元器件的類別、代號和它的作用。
2.識別導線的聯接模式,兩根導線交叉處不帶點的即不相交。交叉處帶點的即兩線相交。
三、看圖的基本方法
1.電氣電路圖中分清主電路和控制電路。所謂主電路就是直接帶負載的電路。控制電路就是控制主電路通斷的電路。看電氣圖一般是先看主電路,再看控制電路。
2.電子電路圖中可以將電路按功能分成若干部分。比如:電源部分、信號接收部分、功率放大部分等等。電子電路圖中一般先看電源部分,再看其它功能部分。
〈烜芯微/XXW〉專業制造二極管,三極管,MOS管,橋堆等,20年,工廠直銷省20%,上萬家電路電器生產企業選用,專業的工程師幫您穩定好每一批產品,如果您有遇到什么需要幫助解決的,可以直接聯系下方的聯系號碼或加QQ/微信,由我們的銷售經理給您精準的報價以及產品介紹
〈烜芯微/XXW〉專業制造二極管,三極管,MOS管,橋堆等,20年,工廠直銷省20%,上萬家電路電器生產企業選用,專業的工程師幫您穩定好每一批產品,如果您有遇到什么需要幫助解決的,可以直接聯系下方的聯系號碼或加QQ/微信,由我們的銷售經理給您精準的報價以及產品介紹聯系號碼:18923864027(同微信)
QQ:709211280

