初步的了解了MOS管的一些知識后,一般的就可以簡單的分析,采用MOS管開關電源的電路了。
1、 三星等離子V2屏開關電源PFC部分激勵電路分析


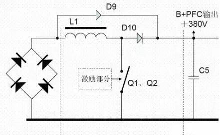
(圖1:三星V2屏開關電源 - PFC電源部分電原理圖)


(圖2:圖1的等效電路框圖)
圖1所示,是三星V2屏等離子開關電源的PFC激勵部分。從圖中可以看出;這是一個并聯開關電源L1是儲能電感,D10是這個開關電源的整流二極管,Q1、Q2是開關管,為了保證PFC開關電源有足夠的功率輸出,采用了兩只MOS管Q1、Q2并聯應用(圖2所示;是該并聯開關電源等效電路圖,圖中可以看出該并聯開關電源是加在整流橋堆和濾波電容C5之間的),圖中Q3、Q4是灌流激勵管,Q3、Q4的基極輸入開關激勵信號, VCC-S-R是Q3、Q4的VCC供電(22.5V)。
兩只開關管Q1、Q2的柵極分別有各自的充電限流電阻和放電二極管,R16是Q2的在激烈信號為正半周時的對Q2柵極等效電容充電的限流電阻,D7是Q2在激烈信號為負半周時的Q2柵極等效電容放電的放電二極管,同樣R14、D6則是Q1的充電限流電阻和放電的放電二極管。R17和R18是Q1和Q2的關機柵極電荷泄放電阻。D9是開機瞬間浪涌電流分流二極管。
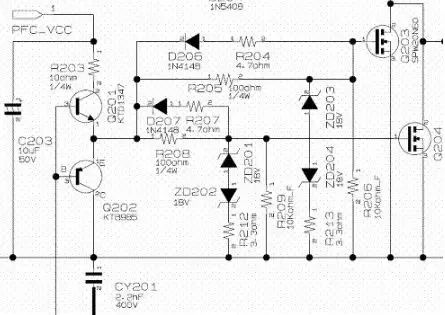
2、三星等離子V4屏開關電源PFC部分激勵電路分析
下圖所示,是三星V4屏開關電源PFC激勵部分電原理圖,可以看出該V4屏電路激勵部分原理相同于V2屏。只是在每一只大功率MOS開關管的柵極泄放電阻(R209、R206)上又并聯了過壓保護二極管:ZD202、ZD201及ZD204、ZD203。


3、海信液晶開關電源PFC部分激勵電路分析
海信液晶電視32寸~46寸均采用該開關電源,電源采用了復合集成電路SMA—E1017(PFC和PWM共用一塊復合激勵集成電路),同樣該PFC開關電源部分也是一個并聯的開關電源,圖3-4所示。TE001是儲能電感、DE004是開關電源的整流管、QE001、QE002是兩只并聯的大功率MOS開關管。該集成電路的PFCOUTPUT端子是激勵輸出,RE008、RE009、RE010、VE001、DE002、RE011、DE003組成QE001和QE002的灌流電路。


下圖所示為灌流電路的等效電路,從圖中,可以清晰的看出該灌流電路的原理及各個元件的作用。


從等效電路圖來分析,集成電路的激勵輸出端(PFCOUTPUT端子),輸出方波的正半周時DE002導通,經過RE008、RE010對MOS開關管QE001和QE002的柵極充電,當激勵端為負半周時,DE002截止,由于晶體三極管VE001是PNP型,負半周信號致使VE001導通,此時;QE001和QE002的柵極所充電荷經過VE001放電,MOS管完成“開”、“關”周期的工作。從圖3-5的分析中,RE011作用是充電的限流電阻,而在放電時由于VE001的存在和導通,已經建立了放電的回路,DE003的作用是加速VE001的導通,開關管關閉更加迅速。
開頭的圖所示的是原理圖是PFC開關電源及PWM開關電源的電原理圖,該電路中的集成電路MSA-E1017是把PFC部分的激勵控制和PWM部分激勵控制復合在一塊集成電路中,下圖是原理框圖,圖中的QE003及TE002是PWM開關電源的開關管及開關變壓器,RE050是QE003的充電限流電阻、DE020是其放電二極管。


關于MOS管一直是工程師熱衷討論的話題之一,于是我們整理了常見及不常見的MOS管的相關知識,希望對各位工程師有所幫助。下面讓我們一起來聊聊MOS管這個非常重要的元器件吧!
防靜電保護
MOS管是屬于絕緣柵場效應管,柵極是無直流通路,輸入阻抗極高,極易引起靜電荷聚集,產生較高的電壓將柵極和源極之間的絕緣層擊穿。早期生產的MOS管大都沒有防靜電的措施,所以在保管及應用上要非常小心,特別是功率較小的MOS管,由于功率較小的MOS管輸入電容比較小,接觸到靜電時產生的電壓較高,容易引起靜電擊穿。
而近期的增強型大功率MOS管則有比較大的區別,首先由于功能較大輸入電容也比較大,這樣接觸到靜電就有一個充電的過程,產生的電壓較小,引起擊穿的可能較小,再者現在的大功率MOS管在內部的柵極和源極有一個保護的穩壓管DZ(如下圖所示),把靜電嵌位于保護穩壓二極管的穩壓值以下,有效的保護了柵極和源極的絕緣層,不同功率、不同型號的MOS管其保護穩壓二極管的穩壓值是不同的。雖然MOS管內部有了保護措施,我們操作時也應按照防靜電的操作規程進行,這是一個合格的維修員應該具備的。


檢測與代換
在修理電視機及電器設備時,會遇到各種元器件的損壞,MOS管也在其中,這就是我們的維修人員如何利用常用的萬用表來判斷MOS管的好壞、優劣。在更換MOS管時如果沒有相同廠家及相同型號,如何代換的問題。
〈烜芯微/XXW〉專業制造二極管,三極管,MOS管,橋堆等,20年,工廠直銷省20%,上萬家電路電器生產企業選用,專業的工程師幫您穩定好每一批產品,如果您有遇到什么需要幫助解決的,可以直接聯系下方的聯系號碼或加QQ/微信,由我們的銷售經理給您精準的報價以及產品介紹
聯系號碼:18923864027(同微信)
QQ:709211280

