單片機最小系統可分為:單片機、晶振電路、復位電路。


單片機最小系統原理圖
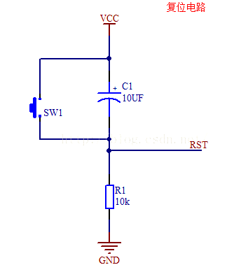
復位電路
可以自動復位,可以是高電平使他復位也可以是低電平使他復位,跳轉到0地址,然后重新開始。


高電平復位電路圖
這張圖可以自動復位也可以手動復位。
自動復位:導通的一瞬間,VCC由0到5,電容通交流阻直流,于是導通了,于是RST有了一段高電平,只要超過24個時鐘周期就復位了。等充電一段時間后,電容飽和,RST對應為0,變為低電平。正常工作為低電平,高電平復位。
手動復位:按鍵一瞬間讓RST與VCC連通,只要時間超過24個時鐘周期,高電平復位。所以手動復位要和電容并聯。
低電平復位電路原理和高電平復位是一樣的。
晶振電路


相當于心臟,電容有助于晶振起振。
要供電的晶振叫做有源晶振,價格昂貴,精度較高;不要供電的晶振叫做無緣晶振,價格便宜,精度較差。
51單片機最小系統電路圖


電路圖分析:
復位電路:由電容串聯電阻構成,由圖并結合"電容電壓不能突變"的性質,可以知道,當系統一上電,RST腳將會出現高電平,并且,這個高電平持續的時間由電路的RC值來決定。
典型的51單片機當RST腳的高電平持續兩個機器周期以上就將復位,所以,適當組合RC的取值就可以保證可靠的復位。一般教科書推薦C 取10u,R取8.2K。當然也有其他取法的,原則就是要讓RC組合可以在RST腳上產生不少于2個機周期的高電平。至于如何具體定量計算,可以參考電路分析相關書籍。
晶振電路:典型的晶振取11。0592MHz(因為可以準確地得到9600波特率和19200波特率,用于有串口通訊的場合)/12MHz(產生精確的uS級時歇,方便定時操作)。
單片機:一片AT89S51/52或其他51系列兼容單片機。
注意:對于31腳(EA/Vpp),當接高電平時,單片機在復位后從內部ROM的0000H開始執行;當接低電平時,復位后直接從外部ROM的0000H開始執行。
〈烜芯微/XXW〉專業制造二極管,三極管,MOS管,橋堆等,20年,工廠直銷省20%,上萬家電路電器生產企業選用,專業的工程師幫您穩定好每一批產品,如果您有遇到什么需要幫助解決的,可以直接聯系下方的聯系號碼或加QQ/微信,由我們的銷售經理給您精準的報價以及產品介紹
聯系號碼:18923864027(同微信)
QQ:709211280

