ll4148二極管參數參考
電流 - 反向漏電流 @ Vr25nA @ 20V
功耗 - 500mW
電壓 - 正向 (Vf) (Max) @ If - 1V @ 10mA
正向電流 - 200mA
工作溫度 - 結 - -55°C~175°C
最大浪涌電流 - 2A
電壓 - 直流反向 (Vr) (Max) - 100V
電流 - 平均整流 (Io) - 200mA
最大反向電壓 (DC) -100V
平均整流電流 - 200mA
反向恢復時間 - 4ns
峰值反向電流 - 25nA
最大重復反向電壓 (Vrrm) - 100V
峰值非重復浪涌電流 - 2A
最大正向浪涌電流 (Ifsm) - 2A




陽極:電流總是通過陽極進入
陰極:電流總是通過陰極流出
ll4148二極管的作用
LL4148二極管因其高效性、高溫穩定性及快速反向恢復時間等特點而廣泛應用于通信、電力、計算機、消費電子及汽車電子等領域,如電子電路中的瞬態抑制、信號檢測、放大器等;在功率放大電路中作為保護二極管使用,可以在功放輸出電路發生異常時及時保護輸出管;同時也常用于LED驅動電路中的電流限制以及其它高速開關電路。
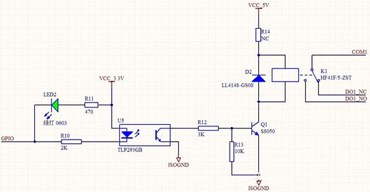
ll4148二極管應用電路


繼電器隔離
在電子產品的設計中,為了切斷內部電路與外界之間的干擾傳輸通道,或者出于安全隔離的考慮,通常在I口O或內部的信號傳輸過程中采用隔離方式。
這種隔離技術是EMC中的重要技術之一,其主要目的是試圖通過隔離元件切斷噪聲干擾的路徑,達到抑制噪聲干擾的效果。
在低頻情況下,采用隔離措施后,大部分電路都能達到很好的噪聲抑制效果,使設備能夠滿足低頻EMC的要求。
〈烜芯微/XXW〉專業制造二極管,三極管,MOS管,橋堆等,20年,工廠直銷省20%,上萬家電路電器生產企業選用,專業的工程師幫您穩定好每一批產品,如果您有遇到什么需要幫助解決的,可以直接聯系下方的聯系號碼或加QQ/微信,由我們的銷售經理給您精準的報價以及產品介紹
聯系號碼:18923864027(同微信)
QQ:709211280

