OC門、OD門概念
OC門和OD門
OC:集電極開路(Open Collector)
OD:漏極輸出(Open Drain)
OC門和OD門是相對于兩個器件而言的,OC門是對三極管而言,OD門是對場效應管而言。
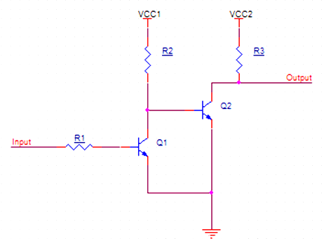
OC門電路如下所示,Input信號連接至芯片,當Vinput為高電平時,Q1導通,則Q2的基極電壓為0,Q2截止,Voutput為VCC2;當Vinput為低電平時,Q1截止,Q2的基級電壓為VCC1,Q2導通,Voutput為0。

OD門電路如下所示,其分析思路和OC門電路相同。

〈烜芯微/XXW〉專業制造二極管,三極管,MOS管,橋堆等,20年,工廠直銷省20%,上萬家電路電器生產企業選用,專業的工程師幫您穩定好每一批產品,如果您有遇到什么需要幫助解決的,可以直接聯系下方的聯系號碼或加QQ/微信,由我們的銷售經理給您精準的報價以及產品介紹
聯系號碼:18923864027(同微信)
QQ:709211280

