單片機外圍電路設計
一、按鍵電路

R1上拉電阻:將不確定的信號通過一個電阻鉗位在高電平,維持在不被觸發的狀態或是觸發后回到原狀態。(個人建議加上)
C1電容:減小按鍵抖動及高頻信號干擾。(個人建議加上)
R2限流電阻:保護IO口,防止過流過高電壓燒壞IO口,對靜電或者一些高壓脈沖有吸收作用。(個人建議加上)R2的取值100歐~10k不等,如果有設置內部上拉,該值不能太大,否則電流不足以拉低IO口。
D1 ESD二極管:靜電保護二極管,防止靜電干擾或者損壞IO口。(這個根據PCB的成本及防護級別要求來決定添加與否)
二、外接信號輸入

R3上拉電阻:將不確定的信號通過一個電阻鉗位在高電平,維持在不被觸發的狀態或是觸發后回到原狀態。(如果外接的連接線比較長,芯片內部上拉能力比較弱,則建議加上。平時通信距離不長,有內部上拉則可以省略)
C2電容:防止高頻信號干擾。(注意,如果輸入頻率信號比較大,C2容值要對應減少,或者直接省略C2)
R4限流電阻:保護IO口,防止過流過高電壓燒壞IO口,對靜電或者一些高壓脈沖有吸收作用。(個人建議加上)
D2 ESD二極管:靜電保護二極管,防止靜電干擾或者損壞IO口。(這個根據PCB的成本及防護級別要求來決定添加與否)
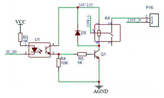
三、輸出電路繼電器

U1光耦:分離高低壓,防止高壓干擾,實現電氣隔離。
D5 1N4148:續流二極管,保護元件不被感應電壓擊du穿或燒壞,以并聯的方式接到產生感應電動勢的元件兩端,并與其形成回路,使其產生的高電動勢在回路以續電流方式消耗,從而起到保護電路中的元件不被損壞的作用。
四、達林頓晶體管

達林頓晶體管,小伙伴們一般常用于步進電機驅動,其實可以用于電機調速,大功率開關電路,驅動繼電器,驅動功率比較大的LED光源,利用PWM來調節亮度哦。
R6、R7、R8電阻:用于限流,防止ULN2001損壞,導致高壓直接輸入到MCU的IO。(由于ULN2001D本身自帶2.7K電阻,這里的R6、R7、R8可以省略;如果某些驅動芯片沒帶電阻最好自己加上,具體情況可以查看選用芯片的數據手冊作決定)
COM端接電源:當輸出端接感性負載的時候,負載不需要加續流二極管,芯片內部設計有二極管,只需 COM口接負載電源即可,當接其他負載時,COM口可以不接。
在使用阻容降壓電路為 ULN2001D 供電時,由于阻容降壓電壓無法阻止電網上的瞬態高 壓波動,必須在 ULN2001D 的 COM 端與地端就近接一個 104 電容,其余應用場合下, 該電容可以不添加。
五、運算放大器

利用運放巧妙采集負載的當前電流,可以準確知道當前負載運行情況,有沒有正常工作,非常好用。
GND2是負載的地端,通過R16電阻(根據負載電流的大小R16要選功率大一點的)接公共地,會有微小的電壓差。
該電路是同相比例運算電路,所以采樣端的電壓=輸入端電壓*(1+R9/R11)=69倍的輸入電壓。大家可以根據測量范圍修改R9調節放大倍數。
六、MOS管控制電源輸出通斷

七、輸入電源

如果電路成本比較緊張,可根據需要適當刪減元件。
F1自恢復保險絲:過流保護,可根據實際負載電流調整閥值大小。
D10 肖基特二極管:減少后級電源對前級的影響,防止電源正負接反燒壞后級電路,防止電源關電時電流倒灌,但經過二極管有0.4V左右壓降,需要考慮經過0.4V降壓后會不會低于后級電路的正常工作電壓。
TVS管:輸入電壓過高保護,一般取正常輸入電壓的1.4倍。
〈烜芯微/XXW〉專業制造二極管,三極管,MOS管,橋堆等,20年,工廠直銷省20%,上萬家電路電器生產企業選用,專業的工程師幫您穩定好每一批產品,如果您有遇到什么需要幫助解決的,可以直接聯系下方的聯系號碼或加QQ/微信,由我們的銷售經理給您精準的報價以及產品介紹
聯系號碼:18923864027(同微信)
QQ:709211280

