兩個PMOS并聯

電路描述: Q3是三極管,Q1和Q2是PMOS管,左右兩邊的+12V是輸入,VIN是輸出,用來給模塊供電,PHONE_POWER是控制信號。
電路邏輯: PHONE_POWER 輸出高電平時,Q3導通,Q1和Q2導通,VIN=+12V; PHONE_POWER輸出低電平時,Q3截止,Q和Q2截止,VIN=0V;
所以看起來這個電路很簡單, 問:為什么用兩個PMOS,Q1和Q2,用一個PMOS是不是也可以?
了解的話一看就知道了,Q1和Q2導通時,左右兩邊12V并聯增加電流,為的是提高VIN的帶載能力,或者換個說法是:VIN負載電流比較大,用兩個PMOS管分流。

舉個例子: 如果VIN負載最大電流為1A,用一個PMOS管,電流都會加在這個MOS管的DS上,選型時PMOS的IDS電流至少得1A以上; 如果用兩個PMOS,每個PMOS管的IDS電流是不是在0.5A以上即可。
所以這么設計的目的是為了節省成本 ,可能1個IDS=1A電流的管子比兩個IDS=0.5A的管子貴。
問題來了,流過Q1和Q2的電流都是0.5A嗎?
如果流過Q1的電流是0.6A,流過Q2的電流是0.4A,那Q1過流發熱不就燒壞了?可能有人說了Q1燒壞了,還有Q2,難道Q2不會再燒壞嗎?答案是Q2肯定會壞。
那有人說了,Q1和Q2用同樣型號的PMOS管不就行了,這樣兩個管子的Rdson(導通內阻)一樣,流過的電流肯定也一樣。
但是實際上,因為制造工藝的影響,同一型號同一批次的兩個管子,Rdson和其他參數不可能做到完全一樣。
看到這里大家可能覺得很有道理,就算用一樣的型號,流過兩個MOS管的電流也不一樣,那是不是這個電路就無法使用了?
上述電路可以使用,使用時需要注意的點:
第1:Q1和Q2最好用同一型號,且IDS需要留有一定的余量,負載電流如果最大1A,兩個PMOS的IDS可以選擇0.6~0.7A左右,這樣就有200mA~400mA的余量。
第2:這一點非常重要,這個電路可以實現「均流」,什么叫均流,也就是流過Q1和Q2的電流肯定是一樣的。
流過Q1和Q2的電流大小取決于Rdson參數。
第1點已經說了,Q1和Q2使用同一型號的管子,可能因為制造工藝影響,假設Q1的Rdson比Q2的Rdson小,那么流過Q1的電流會比流過Q2的電流大。
但是有一點需要注意 ,MOS管的導通內阻和溫度是呈正系數關系,也就是說隨著溫度的升高,內阻會變大,因為流過Q1的電流比Q2大,所以Q1的溫升肯定比Q2高,這時候Q1的內阻會變大,內阻變大帶來的效果是流過Q1的電流又會變小,這不是個完整的負反饋嗎,完美的實現了均流。
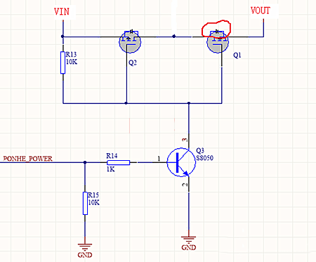
兩個PMOS串聯
如果說上面的是兩個MOS管并聯,下面這個圖是兩個MOS管串聯,VIN是輸入,VOUT是輸出。

電路邏輯: PHONE_POWER輸出高電平時,Q3導通,Q1和Q2導通,VIN=VOUT; PHONE_POWER輸出低電平時,Q3截止,Q和Q2截止,VIN=0V;
電路作用: 針對上面后一點,在兩個MOS管關閉的情況下,如果調試需要外接VOUT, 可以防止VOUT的電串到VIN上面 ,利用的是Q1體二極管反向截止特性(左正右負)。
如果沒有Q1,那么VOUT直接從Q2的體二極管(左負右正)串電到VIN上面。

〈烜芯微/XXW〉專業制造二極管,三極管,MOS管,橋堆等,20年,工廠直銷省20%,上萬家電路電器生產企業選用,專業的工程師幫您穩定好每一批產品,如果您有遇到什么需要幫助解決的,可以直接聯系下方的聯系號碼或加QQ/微信,由我們的銷售經理給您精準的報價以及產品介紹

