1.實驗內容
基于“外部旁路晶體管擴流”原理,以線性集成穩壓芯片為核心,設計一能夠輸出大電流的直流穩壓電路。假設該穩壓電路輸入電壓為30V,輸出電壓為24V,負載電阻為10Ω。
實驗具體要求如下:
(1)確定電路形式,說明晶體管擴流的原理。
(2)查閱選擇的集成穩壓芯片和擴流晶體管數據手冊,記錄集成穩壓芯片的最大輸出電流,說明擴流晶體管的額定功率選擇依據。
查閱手冊得LM117最大輸出電流為1.5A
(3)確定電路其它元件參數。
(4)利用Altium Designer繪制原理圖。
2.實驗結果
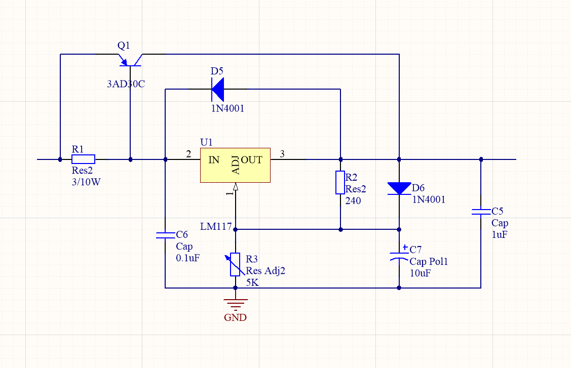
(1)在下方列出所設計電路的原理圖(Altium Designer完成,確定電路中所有器件的型號和參數)
C1:防止自激,一般取0.1uF。
C2:減小輸出紋波,一般取10uF。
C3:減小阻尼振蕩和改善瞬態特性,可取1μF鉭電容。
D1、D2:為C3、C2提供放電通路,防止穩壓器承受反向電壓,保護穩壓器。
R2、R3:調節輸出電壓,通常R2取240Ω,R3為可調電阻,一般取5K

所設計電路的原理圖
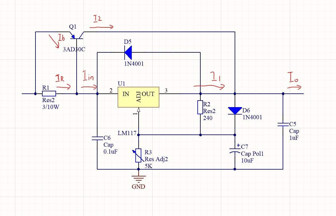
(2)結合所設計的電路圖說明該電路的工作原理及晶體管的擴流原理。(具體包括如何實現穩壓、如何實現大電流輸出)
穩壓原理:
功率器件(調整管)與負載串行連接,功率器件工作在線性區,靠改變調整管上的壓降來穩定輸出。
擴流原理:
IN接直流輸入電源,其輸入電壓的范圍跟選用的芯片有關,OUT為線性穩壓電源的輸出端接負載。流過負載的電流為Io,Io由源LM117的輸出電流I2和PNP的輸出電流I1兩部分。IR為流過電阻的電流,Ib為PNP的基極電流,Iin為源LM117的輸出電流。分析時忽略源LM117的靜態工作電流。假設晶體管的放大倍數為β,晶體管基極導通電壓為Ueb。如圖所示。

Io=I1+I2(1-1)
Iin=IR+Ib(1-2)
I1=βIb(1-3)
I2=Iin=IR+Ib(1-4)
IR=Ueb/R1(1-5)
Io=I1+I2=βIb+Iin=βIb+IR+Ib=(1+β)Ib+Ueb/R1(1-6)
由式(1-6)可知是,輸出電流和晶體管的放大倍數以及電阻R1的值相關,由于晶體管輸出電流與基極的電流成正比,晶體管的放大倍數為β,當晶體管處于線性放大區工作時,只要較小的Ib電流,就能獲得較大的I2輸出,當參數選取合適時,I2的電流將是Io輸出電流的主要部分,從而實現了擴流。
(3)給出所選穩壓芯片的最大輸出電流參數,根據題目要求,列出擴流晶體管額定功率的計算過程。
因為已知:Uo=1.25×(1+R2/R1)+Iadj×R2
Io=I1+I2=βIb+Iin=βIb+IR+Ib=(1+β)Ib+Ueb/R1
所以Po=Io×Uo=[1.25×(1+R2/R1)+Iadj×R2]×[(1+β)Ib+Ueb/R1]即為所求。
三、實驗思考題
1、線性穩壓電路的優點有哪些?
答:輸出電壓穩定、紋波小、電路簡單。
2、造成三端集成線性穩壓芯片轉換效率不高的原因是什么?
答:由于調整管始終工作在線性狀態,由此產生的損耗比較大,從而導致電源的效率不高,通常只有35%~60%。
電話:18923864027(同微信)
QQ:709211280
〈烜芯微/XXW〉專業制造二極管,三極管,MOS管,橋堆等,20年,工廠直銷省20%,上萬家電路電器生產企業選用,專業的工程師幫您穩定好每一批產品,如果您有遇到什么需要幫助解決的,可以直接聯系下方的聯系號碼或加QQ/微信,由我們的銷售經理給您精準的報價以及產品介紹

