目前發光二極管驅動芯片按類型可分為:恒壓式驅動芯片、恒流式驅動芯片以及脈沖式驅動芯片。其中恒壓式驅動芯片一般就是我們常見的DC/DC升壓芯片居多。這種方案的優點是芯片成本便宜沒有復雜的外圍電路。但只能恒定電壓驅動LED就會造成驅動輸出時電路電流的不可控。無法保證LED亮度的一致性。
1.LED驅動器是什么
LED驅動器(LED Driver),是指驅動LED發光或LED模塊組件正常工作的電源調整電子器件。由于LED PN結的導通特性決定,它能適應的電源的電壓和電流變動范圍十分狹窄,稍許偏離就可能無法點亮LED或者發光效率嚴重降低,或者縮短使用壽命甚至燒毀芯片。現行的工頻電源和常見的電池電源均不適合直接供給LED,LED驅動器就是這種可以驅使LED在最佳電壓或電流狀態下工作的電子組件。

由于LED應用幾乎遍及電子學應用的各個領域,其發光強度,光色以及通斷控制等變化幾乎是無法預估的,所以LED驅動器也就成為幾乎是一對一的伺服器件,使這個器件家族成員變得五花八門。最簡單的LED驅動器(如果能這樣稱呼它的話)可能就是一個或幾個串并聯的阻容元件在回路中分流分壓,它根本不成其為一個獨立的產品。而對于要求提供穩定的恒流恒壓輸出的更普遍的商業應用,則形成了一系列有精確的電源調整能力的系統解決方案。實現這些解決方案,通常需要比較復雜的電路設計,其核心是LED驅動IC的集成化應用。通過在LED驅動IC外圍設置不同的支持電路,構建針對不同的LED應用解決方案,小到手機顯示屏背光和按鍵燈光驅動,大到大功率LED路燈和大型戶外LED顯示屏等。
比較通用的大功率LED驅動器設計和供應,一般都由專業公司擔當。這些公司將其二次封裝成模塊后供應給LED終端應用產品制造商。而不太通用的LED終端應用產品的驅動設計,可能需要自己動手設計。它成為這個LED終端應用產品獨具技術含量的重要組成部分。因為作為封裝產品的LED在上游,其技術性能已經固化在LED產品中,而打造獨具特色的終端LED應用產品,對光源而言除了在LED驅動功能上下功夫之處,其它還可以打拼的地方已經不多了。
由于LED驅動器在LED應用產品上的獨到重要性和廣泛的用戶需求,使得作為LED驅動器的心臟部件的LED驅動IC成了整個技術環節中的關鍵元素。促使很多生產商,其中不乏上市公司,以LED驅動作為其主營產品,向下游產業大量供應LED驅動IC,如杭州士蘭微、深圳泉芯電子、深圳光華源科技、深圳國微電子、華潤矽威科技,臺灣地區的點晶科技、聚積科技、廣鵬科技、臺晶科技、飛虹、茂達、圓創等等。在這領域的具有行業領袖風范的美國廠商也不少,如美國國家半導體公司、美信、德州儀器、安森美、凌特公司、飛兆半導體等等。
LED驅動電源是把電源供應轉換為特定的電壓電流以驅動LED發光的電壓轉換器,通常情況下:LED驅動電源的輸入包括高壓工頻交流(即市電)、低壓直流、高壓直流、低壓高頻交流(如電子變壓器的輸出)等。而LED驅動電源的輸出則大多數為可隨LED正向壓降值變化而改變電壓的恒定電流源。
2.LED驅動器工作原理
工作原理:
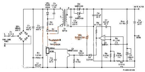
如圖所示為一個典型的20 V、14 W恒壓(CV)、恒流(CV)輸出的電源電路。LED陣列的光輸出量與所流經的電流量成正比。因此,LED驅動器應具有恒流輸出,而不是恒壓輸出。在本設計中,DC輸出未與AC輸入隔離,因而LED陣列和外殼應與用戶安全地隔離開來。
2.LED驅動器工作原理

AC輸入由BR1、C1和C2進行整流和濾波。電感L1與C1和C2一起構成一個π形濾波器,并提供EMI濾波。保險絲F1在發生嚴重故障時提供保護。為使電源在空載下正常工作而不受損壞,使用齊納二極管VR2進行恒壓調整并使電壓保持在約21 V。
通過檢測電流檢測電阻R7上的壓降來實現恒流特性。并聯穩壓器IC U3與R9、R8和R8A一起來在運算放大器U2的反向輸入端生成0.07 V的精確電壓參考。達到設定電流時,R7上的電壓將超過參考電壓,這樣會使運算放大器的輸出增大。此時會正向偏置D4,驅動Q1的基極,進而將電流從U1的EN/UV引腳拉出。電容C7和電阻R11提供環路補償。使用運算放大器的限流方式使電流采樣電壓最小化,從而降低了損耗,使效率最高。
只要EN/UV引腳拉出的電流超過115 μA,U1中的MOSFET都會以逐周期的方式被禁止(開/關控制)。通過調整使能與禁止開關周期的比例,反饋環路可以調節輸出電壓或電流。開/關控制方式同時優化了不同負載情況下的轉換器效率,使之符合能效標準。
由于環境溫度高,U1將在降低的電流限流點模式下進行工作。這樣可以提高電源的整體效率并改善其散熱性能。初級箝位(D1、VR1、C3及R3)將最大峰值漏極電壓控制在內部MOSFET的700 V BVDSS擊穿電壓之下。電阻R23減小高頻漏感振蕩,從而降低EMI。次級側的輸出通過二極管D2、D3和C6進行整流和濾波。
3.LED驅動器作用和用途
作用和用途:
LED驅動電源是LED燈具的關鍵所在,它就好比一個人的心臟,要制造高品質的、用于照明的LED燈具必須放棄恒壓方式驅動LED。
恒流源驅動是的LED驅動方式,采用恒流源驅動,不用在輸出電路串聯限流電阻,LED上流過的電流也不受外界電源電壓變化、環境溫度變化,以及LED參數離散性的影響,從而能保持電流恒定,充分發揮LED的各種優良特性。
采用LED恒流電源來給LED燈具供電,由于在電源工作期間都會自動檢測和控制流過LED的電流,因此,不必擔心在通電的瞬間有過高的電流流過LED,也不必擔心負載短路燒壞電源。
采用恒流驅動方式,它能避免LED正向電壓的改變而引起電流變動,同時恒定的電流使LED的亮度穩定,也便于LED燈具廠實施大批量生產時保證產品的一致性,因此眾多廠家已經充分認識到驅動電源的重要性,許多LED燈具廠家已經放棄恒壓方式,而選用成本稍高的恒流方式驅動LED燈具了。
烜芯微專業制造二極管,三極管,MOS管,橋堆等20年,工廠直銷省20%,4000家電路電器生產企業選用,專業的工程師幫您穩定好每一批產品,如果您有遇到什么需要幫助解決的,可以點擊右邊的工程師,或者點擊銷售經理給您精準的報價以及產品介紹
烜芯微專業制造二極管,三極管,MOS管,橋堆等20年,工廠直銷省20%,4000家電路電器生產企業選用,專業的工程師幫您穩定好每一批產品,如果您有遇到什么需要幫助解決的,可以點擊右邊的工程師,或者點擊銷售經理給您精準的報價以及產品介紹

