直流電機(direct current machine)是指能將直流電能轉換成機械能(直流電動機)或將機械能轉換成直流電能(直流發電機)的旋轉電機。它是能實現直流電能和機械能互相轉換的電機。當它作電動機運行時是直流電動機,將電能轉換為機械能;作發電機運行時是直流發電機,將機械能轉換為電能。
直流電機的基本構成
直流電機由定子和轉子兩部分組成,其間有一定的氣隙。
直流電機的定子由機座、主磁極、換向磁極、前后端蓋和刷架等部件組成。其中主磁極是產生直流電機氣隙磁場的主要部件,由永磁體或帶有直流勵磁繞組的疊片鐵心構成。
直流電機的轉子則由電樞、換向器(又稱整流子)和轉軸等部件構成。其中電樞由電樞鐵心和電樞繞組兩部分組成。電樞鐵心由硅鋼片疊成,在其外圓處均勻分布著齒槽,電樞繞組則嵌置于這些槽中。
換向器是一種機械整流部件。由換向片疊成圓筒形后,以金屬夾件或塑料成型為一個整體。各換向片間互相絕緣。換向器質量對運行可靠性有很大影響。


直流電機的組成結構
直流電機的結構應由定子和轉子兩大部分組成。直流電機運行時靜止不動的部分稱為定子,定子的主要作用是產生磁場,由機座、主磁極、換向極、端蓋、軸承和電刷裝置等組成。運行時轉動的部分稱為轉子,其主要作用是產生電磁轉矩和感應電動勢,是直流電機進行能量轉換的樞紐,所以通常又稱為電樞,由轉軸、電樞鐵心、電樞繞組、換向器和風扇等組成。
01
定子
?主磁極
主磁極的作用是產生氣隙磁場。主磁極由主磁極鐵心和勵磁繞組兩部分組成鐵心一般用0.5mm~1.5mm厚的硅鋼板沖片疊壓鉚緊而成,分為極身和極靴兩部分,上面套勵磁繞組的部分稱為極身,下面擴寬的部分稱為極靴,極靴寬于極身,既可以調整氣隙中磁場的分布,又便于固定勵磁繞組。勵磁繞組用絕緣銅線繞制而成,套在主磁極鐵心上。整個主磁極用螺釘固定在機座上。
?換向極
換向極的作用是改善換向,減小電機運行時電刷與換向器之間可能產生的換向火花,一般裝在兩個相鄰主磁極之間,由換向極鐵心和換向極繞組組成。換向極繞組用絕緣導線繞制而成,套在換向極鐵心上,換向極的數目與主磁極相等。
?機座
電機定子的外殼稱為機座。機座的作用有兩個:
一是用來固定主磁極、換向極和端蓋,并起整個電機的支撐和固定作用。
二是機座本身也是磁路的一部分,借以構成磁極之間磁的通路,磁通通過的部分稱為磁軛。為保證機座具有足夠的機械強度和良好的導磁性能,一般為鑄鋼件或由鋼板焊接而成。
?電刷裝置
電刷裝置是用來引入或引出直流電壓和直流電流的。電刷裝置由電刷、刷握、刷桿和刷桿座等組成。電刷放在刷握內,用彈簧壓緊,使電刷與換向器之間有良好的滑動接觸,刷握固定在刷桿上,刷桿裝在圓環形的刷桿座上,相互之間必須絕緣。刷桿座裝在端蓋或軸承內蓋上,圓周位置可以調整,調好以后加以固定。
02
轉子
?電樞鐵心
電樞鐵心是主磁路的主要部分,同時用以嵌放電樞繞組。一般電樞鐵心采用由0.5mm厚的硅鋼片沖制而成的沖片疊壓而成,以降低電機運行時電樞鐵心中產生的渦流損耗和磁滯損耗。疊成的鐵心固定在轉軸或轉子支架上。鐵心的外圓開有電樞槽,槽內嵌放電樞繞組。
?電樞繞組
電樞繞組的作用是產生電磁轉矩和感應電動勢,是直流電機進行能量變換的關鍵部件,所以叫電樞。它是由許多線圈(以下稱元件)按一定規律連接而成,線圈采用高強度漆包線或玻璃絲包扁銅線繞成,不同線圈的線圈邊分上下兩層嵌放在電樞槽中,線圈與鐵心之間以及上、下兩層線圈邊之間都必須妥善絕緣。為防止離心力將線圈邊甩出槽外,槽口用槽楔固定。線圈伸出槽外的端接部分用熱固性無緯玻璃帶進行綁扎。
?換向器
在直流電動機中,換向器配以電刷,能將外加直流電源轉換為電樞線圈中的交變電流,使電磁轉矩的方向恒定不變;在直流發電機中,換向器配以電刷,能將電樞線圈中感應產生的交變電動勢轉換為正、負電刷上引出的直流電動勢。換向器是由許多換向片組成的圓柱體,換向片之間用云母片絕緣。
?轉軸
轉軸起轉子旋轉的支撐作用,需有一定的機械強度和剛度,一般用圓鋼加工而成。


直流電機驅動電路-設計目標
在直流電機驅動電路的設計中,主要考慮一下幾點。
01
功能
電機是單向還是雙向轉動?需不需要調速?
對于單向的電機驅動,只要用一個大功率三極管或場效應管或繼電器直接帶動電機即可,當電機需要雙向轉動時,可以使用由4個功率元件組成的H橋電路或者使用一個雙刀雙擲的繼電器。如果不需要調速,只要使用繼電器即可;但如果需要調速,可以使用三極管、場效應管等開關元件實現PWM調速。
02
性能
對于PWM調速的電機驅動電路,主要有以下性能指標。
(1)輸出電流和電壓范圍。它決定著電路能驅動多大功率的電機。
(2)效率。高的效率不僅意味著節省電源,也會減少驅動電路的發熱。要提高電路的效率,可以從保證功率器件的開關工作狀態和防止共態導通入手。
(3)對控制輸入端的影響。功率電路對其輸入端應有良好的信號隔離,防止有高電壓大電流進入主控電路,這可以用高的輸入阻抗或者光電耦合器實現隔離。
(4)對電源的影響。共態導通可以引起電源電壓的瞬間下降造成高頻電源污染;大的電流可能導致地線電位浮動。
(5)可靠性。電機驅動電路應該盡可能做到,無論加上何種控制信號,何種無源負載,電路都是安全的。
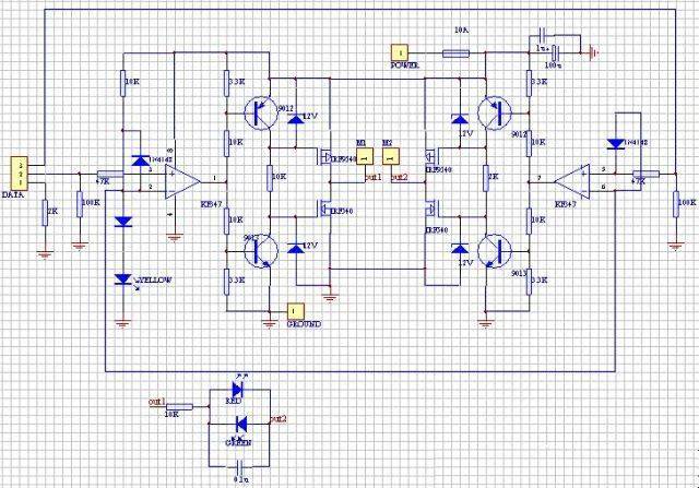
三極管-電阻做柵極驅動


01
輸入與電平轉換
輸入信號線由DATA引入,1腳是地線,其余是信號線。注意1腳對地連接了一個2K歐的電阻。當驅動板與單片機分別供電時,這個電阻可以提供信號電流回流的通路。當驅動板與單片機共用一組電源時,這個電阻可以防止大電流沿著連線流入單片機主板的地線造成干擾?;蛘哒f,相當于把驅動板的地線與單片機的地線隔開,實現“一點接地”。
高速運放KF347(也可以用TL084)的作用是比較器,把輸入邏輯信號同來自指示燈和一個二極管的2.7V基準電壓比較,轉換成接近功率電源電壓幅度的方波信號。KF347的輸入電壓范圍不能接近負電源電壓,否則會出錯。因此在運放輸入端增加了防止電壓范圍溢出的二極管。輸入端的兩個電阻一個用來限流,一個用來在輸入懸空時把輸入端拉到低電平。
不能用LM339或其他任何開路輸出的比較器代替運放,因為開路輸出的高電平狀態輸出阻抗在1千歐以上,壓降較大,后面一級的三極管將無法截止。
02
柵極驅動
后面三極管和電阻,穩壓管組成的電路進一步放大信號,驅動場效應管的柵極并利用場效應管本身的柵極電容(大約1000pF)進行延時,防止H橋上下兩臂的場效應管同時導通(共態導通)造成電源短路。
當運放輸出端為低電平時,下面的三極管截止,場效應管導通;上面的三極管導通,場效應管截止,輸出為高電平。當運放輸出端為高電平時,下面的三極管導通,場效應管截止;上面的三極管截止,場效應管導通,輸出為低電平。
上面的分析是靜態的,下面討論開關轉換的動態過程:三極管導通電阻遠小于2kΩ,因此三極管由截止轉換到導通時場效應管柵極電容上的電荷可以迅速釋放,場效應管迅速截止。但是三極管由導通轉換到截止時場效應管柵極通過2kΩ電阻充電卻需要一定的時間。相應的,場效應管由導通轉換到截止的速度要比由截止轉換到導通的速度快。假如兩個三極管的開關動作是同時發生的,這個電路可以讓上下兩臂的場效應管先斷后通,消除共態導通現象。
實際上,運放輸出電壓變化需要一定的時間,這段時間內運放輸出電壓處于正負電源電壓之間的中間值。這時兩個三極管同時導通,場效應管就同時截止了。所以實際的電路比這種理想情況還要安全一些。
場效應管柵極的12V穩壓二極管用于防止場效應管柵極過壓擊穿。一般的場效應管柵極的耐壓是18V或20V,直接加上24V電壓將會擊穿,因此這個穩壓二極管不能用普通的二極管代替,但是可以用2千歐的電阻代替,同樣能得到12V的分壓。
03
場效應管輸出
大功率場效應管內部在源極和漏極之間反向并聯有二極管,接成H橋使用時,相當于輸出端已經并聯了消除電壓尖峰用的四個二極管,因此這里就沒有外接二極管。輸出端并聯一個小電容(out1和out2之間)對降低電機產生的尖峰電壓有一定的好處,但是在使用PWM時有產生尖峰電流的副作用,因此容量不宜過大。在使用小功率電機時這個電容可以略去。如果加這個電容的話,一定要用高耐壓的,普通的瓷片電容可能會出現擊穿短路的故障。
輸出端并聯的由電阻和發光二極管,電容組成的電路指示電機的轉動方向。
04
性能指標
電源電壓15~30V,最大持續輸出電流5A/每個電機,短時間(10秒)可以達到10A,PWM頻率最高可以用到30KHz(一般用1到10KHz)。電路板包含4個邏輯上獨立的,輸出端兩兩接成H橋的功率放大單元,可以直接用單片機控制。實現電機的雙向轉動和調速。
05
布線
大電流線路要盡量的短粗,并且盡量避免經過過孔,一定要經過過孔的話要把過孔做大一些(>1mm)并且在焊盤上做一圈小的過孔,在焊接時用焊錫填滿,否則可能會燒斷。另外,如果使用了穩壓管,場效應管源極對電源和地的導線要盡可能的短粗,否則在大電流時,這段導線上的壓降可能會經過正偏的穩壓管和導通的三極管將其燒毀。
在一開始的設計中,NMOS管的源極于地之間曾經接入一個0.15歐的電阻用來檢測電流,這個電阻就成了不斷燒毀板子的罪魁禍首。當然如果把穩壓管換成電阻就不存在這個問題了。
低壓驅動電路的簡易柵極驅動
一般功率場效應管的最高柵源電壓為20V左右,所以在24V應用中要保證柵源電壓不能超過20V,增加了電路的復雜程度。但在12V或更低電壓的應用中,電路就可以大大簡化。


上圖就是一個12V驅動橋的一邊,上面電路的三極管部分被兩個二極管和兩個電阻代替。由于場效應管柵極電容的存在,通過R3,R4向柵極電容充電使場效應管延緩導通;而通過二極管直接將柵極電容放電使場效應管立即截止,從而避免了共態導通。
這個電路要求在IN端輸入的是邊緣陡峭的方波脈沖,因此控制信號從單片機或者其他開路輸出的設備接入后,要經過施密特觸發器(比如555)或者推挽輸出的高速比較器才能接到IN端。如果輸入邊緣過緩,二極管延時電路也就失去了作用。
R3、R4的選取與IN信號邊沿升降速度有關,信號邊緣越陡峭,R3、R4可以選的越小,開關速度也就可以做的越快。
邊沿延時驅動電路
在前級邏輯電路里,有意地對控制PMOS的下降沿和控制NMOS的上升沿進行延時,再整形成方波,也可以避免場效應管的共態導通。另外,這樣做可以使后級的柵極驅動電路簡化,可以是低阻推挽驅動柵極,不必考慮柵極電容,可以較好的適應不同的場效應管。下圖是兩種邊沿的延時電路:


下圖是對應的NMOS、PMOS柵極驅動電路:


這個柵極驅動電路由兩級三極管組成:前級提供驅動場效應管柵極所需的正確電壓,后級是一級射極跟隨器,降低輸出阻抗,消除柵極電容的影響。為了保證不共態導通,輸入的邊沿要比較陡,上述先延時再整形的電路就可以做到。
其他幾種驅動電路
01
繼電器+半導體功率器件
繼電器有著電流大,工作穩定的優點,可以大大簡化驅動電路的設計。在需要實現調速的電機驅動電路中,也可以充分利用繼電器。有一個方案就是利用繼電器來控制電流方向來改變電機轉向,而用單個的特大電流場效應管(比如IRF3205,一般只有N型特大電流的管子)來實現PWM調速,如下右圖所示。這樣是實現特別大電流驅動的一個方法。換向的繼電器要使用雙刀雙擲型的,接線如下左圖;線圈接線如下中圖。


02
步進電機驅動
?小功率4相步進電機的驅動
下面是一種驅動電路框圖:


達林頓管陣列ULN2803分別從鎖存器取出第0、2、4、6位和1、3、5、7位去驅動兩個步進電機。四相步進電機的通電順序可以有幾種:A、B、C、D(4相4拍);AB、BC、CD、DA(4相雙4拍);A、AB、B、BC、C、CD、D、DA(4相8拍)。為了兼顧穩定性,轉矩和功耗,一般采用4相8拍方式。所有這些方式都可以通過循環移位實現(也要有定期監控),為了使4相8拍容易實現,鎖存器與驅動部分采用了交叉連接。
步進電機工作在四相八拍模式,對應每個步進電機要有四個信號輸入端,理論上向端口輸出信號可以控制兩個步進電機的工作。寄存器循環移位奇偶位分別作兩個步進電機的驅動端的做法,其思想如下:
RR A;右移位
AJMPLOOP;循環右移位
這樣在寄存器A中存儲的值會有如下循環:
其奇數位有如下循環:
1000→1100→0100→0110→0010→0011→0001→1001→1000
其偶數位有如下循環:
1100→0100→0110→0010→0011→0001→1001→1000→1100
將A輸出到P0端口,則奇數位和偶數位正是我們所需要的步進電機輸入信號。
而事實上每個電機的動作是不同的,為此我們在RAM中為每個電機開辟一個byte的狀態字節用以循環移位。在每一個電機周期里,根據需要對每個電機的byte進行移位,并用ANL指令將兩個電機的狀態合成到一個字節里輸出,此時的A同時可以控制兩個電機了。
步進電機的速度由驅動脈沖的頻率決定,移位的周期不同,電機的速度也就不同了。前面提到的電機周期,應該取各種可能的周期的最大公約數。換句話說,一旦電機周期取定,每個電機移位的周期應該是它的倍數。
在程序中,對每個電機的相應時刻設定相應的分頻比值,同時用一個變量進行加一計數:每到一個電機周期若計數變量<分頻比值,則計數變量加1;若相等,則移位,計數變量清零。這樣就實現了分頻調速,可以讓多個電機同時以不同的速度運轉。
另外,也可以采用傳統的查表方式進行驅動,程序稍長,但也比較穩定,這種方法非常適合三相步進電機。
?步進電機的智能驅動方案
步進電機有可以精確控制的優點,但是功耗大、效率低、力矩小。如果選用大功率步進電機,為了降低功耗,可以采取PWM恒流控制的方法。
基本思路是,用帶反饋的高頻PWM根據輸出功率的要求對每相恒流驅動,總體電流順序又符合轉動順序。需要力矩小的時候應及時減小電流,以降低功耗。該方案實現的電路,可以采用獨立的單片機或CPLD加場效應管驅動電路以及電流采樣反饋電路。
烜芯微專業制造二極管,三極管,MOS管,橋堆等20年,工廠直銷省20%,4000家電路電器生產企業選用,專業的工程師幫您穩定好每一批產品,如果您有遇到什么需要幫助解決的,可以點擊右邊的工程師,或者點擊銷售經理給您精準的報價以及產品介紹
烜芯微專業制造二極管,三極管,MOS管,橋堆等20年,工廠直銷省20%,4000家電路電器生產企業選用,專業的工程師幫您穩定好每一批產品,如果您有遇到什么需要幫助解決的,可以點擊右邊的工程師,或者點擊銷售經理給您精準的報價以及產品介紹

