電壓穩壓器lm317應用電路圖匯總-十二款lm317典型應用電路
電壓穩壓器lm317應用電路圖一:
這個電路是LM317最基本的應用電路,在使用的過程中要注意最小壓差不得小于4V和最大壓差不得大于37V,小于4V電路將不工作,大于37V將導致集成電路的損壞。


電壓穩壓器lm317應用電路圖二:
在需要使用大電流的情況下可用大功率管對電路進行擴流,這個電路是使用PNP型大功率三極管對LM317進行擴流。


電壓穩壓器lm317應用電路圖三:
這個電路是使用NPN型大功率三極管進行擴流,效果很好,我曾經將電流擴到5A,電路仍然工作穩定。


電壓穩壓器lm317應用電路圖四:
具有限流保護的充電電路Iom=0.6/1=0.6A,調整R3可調整充電電流。


電壓穩壓器lm317應用電路圖五:
恒流電池充電電路。Io=1.25/24=52mA 改變電阻R1的數值,可提供不同的充電電流。


電壓穩壓器lm317應用電路圖六:
高穩定度的集成穩壓電路。


電壓穩壓器lm317應用電路圖七:
高精度高穩定性的+10V穩壓電源電路。


電壓穩壓器lm317應用電路圖八:
1.25~160連續可調的集成穩壓電源。


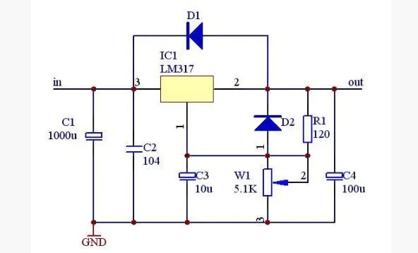
電壓穩壓器lm317應用電路圖九:
Im317可調穩壓電路圖圖LM317是普通的可調集成穩壓器,最大輸出電流為2.2A,輸出電壓范圍為1.25~~37V。電路圖如下:


1,2腳之間為1.25V電壓基準。為保證穩壓器的輸出性能R1應小于240歐姆。改變R2阻值即可調整穩壓電壓值。D1,D2用于保護LM317。
電壓穩壓器lm317應用電路圖十:


電壓穩壓器lm317應用電路圖十一:
LM317可調節電流限流器的應用電路圖


電壓穩壓器lm317應用電路圖十二:
LM317的5.0V電子關斷穩壓器應用電路圖
烜芯微專業制造二極管,三極管,MOS管,橋堆等20年,工廠直銷省20%,4000家電路電器生產企業選用,專業的工程師幫您穩定好每一批產品,如果您有遇到什么需要幫助解決的,可以點擊右邊的工程師,或者點擊銷售經理給您精準的報價以及產品介紹
烜芯微專業制造二極管,三極管,MOS管,橋堆等20年,工廠直銷省20%,4000家電路電器生產企業選用,專業的工程師幫您穩定好每一批產品,如果您有遇到什么需要幫助解決的,可以點擊右邊的工程師,或者點擊銷售經理給您精準的報價以及產品介紹

