MOS管和三極管類似,只不過 MOS管是壓控壓型(電壓控制),而三極管是流控流型(電流控制)。
至于MOS管的使用,N型與P型存在區別,對于應用,我們只需要知道:
1、對于N型MOS管,若G、S之間為高(電壓方向G指向S,具體電平看具體MOS管 ),D、S(電壓方向D指向S)之間就會導通,此時D、S間相當于一個很小的電阻,若G、S之間為低(具體電平看具體MOS管 ),D、S之間就會截止,此時D、S間相當于一個很大的電阻,電流就無法流過。
2、對于P型MOS管,若G、S之間為高(電壓方向S指向G,具體電平看具體MOS管 ),D、S之間就會導通(電壓方向S指向D),此時D、S間相當于一個很小的電阻,若G、S之間為低(具體電平看具體MOS管 ),D、S之間就會截止 ,此時D、S間相當于一個很大的電阻,電流就無法流過。
N型MOS管應用的場景更多,相比于比P型MOS管,其優點如下:
1、開關速度更快
2、耐壓更高
3、通過的電流更大
下面是N型MOS管的一個簡單的引用電路,當G端通入高電平,MOS管D、S間導通,此時MOS管導通,電機的電流得以通過,電機轉動。當G端為低電平的時候,D、S間無法導通,電機也就無法運行。

MOS管的實際應用
應用MOS管前,理解MOS管每個參數的具體意義后,再額外注意一下管子本身的體二極管,本身Vf=1.6V,導通后管子本身阻抗一般是mΩ級;管子廠工作于以下三種狀態:導通,截止和可變電阻區(又有線性放大區的說法)。
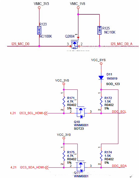
1. 作電平轉換用
電路設計時,不同的子系統之間無可避免的需要數字信號傳遞,不同的系統之間或者設備之間,數字接口電平經常不一致,故需要用到電平轉換電路,有專門集成的IC實行電平轉換,從省成本的角度來看也可以用MOS管或者三極管搭建,如下為MOS管搭建:

需要注意電平的高低,外接電路電平是否確定,是否雙向通信和通信速率等均影響具體電路的細節考慮,上述只是模型。
2. 作開關管用
作為電子開關控制電源的通斷,一般正極用PMOS管,負極用NMOS管控制;

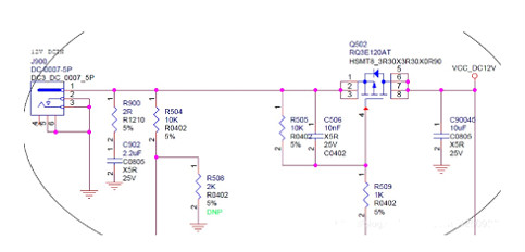
3. 緩啟動用
在有大電容負載時,比如電解電容和大功率設備電源(電機、馬達等)需要對電源作緩啟動設計,否則會有很大的浪涌電流,電源電壓跌落導致系統復位,反復重啟等嚴重缺陷。

4. 防反接用
在電源接口設計時,有很多場合需要考慮反接的問題,沒有相應的電路設計的話很容易將電路燒壞,造成損失;

PMOS管常用在正極,NMOS管常用在負極;上面電路只是一個模型,具體電路還需要增加相應的阻容器件調理。
5. 作邏輯轉換用
信號除了電平高低的轉換,很多時候需要電平邏輯高低轉換,MOS管和三極管都可以實現,下面是MOS管的方式;

MOS管在電路中還有很多其他用途,暫時先介紹上面幾種;尤其注意在大功率電路設計中,務必理解各種參數的實際意義和關聯關系,以免造成嚴重后果。
烜芯微專業制造二極管,三極管,MOS管,橋堆等20年,工廠直銷省20%,4000家電路電器生產企業選用,專業的工程師幫您穩定好每一批產品,如果您有遇到什么需要幫助解決的,可以點擊右邊的工程師,或者點擊銷售經理給您精準的報價以及產品介紹
烜芯微專業制造二極管,三極管,MOS管,橋堆等20年,工廠直銷省20%,4000家電路電器生產企業選用,專業的工程師幫您穩定好每一批產品,如果您有遇到什么需要幫助解決的,可以點擊右邊的工程師,或者點擊銷售經理給您精準的報價以及產品介紹

