普通家用插座僅具有導通斷電功能,沒有保護功能和安全事故預防功能等文章介紹了一種以微功耗單片機PIC16F877A為控制核心帶有定時通斷和過流過壓保護溫度檢測報警功能的多功能智能插座,還論述了智能插座的構成與工作機理,以及電流 電壓測量方法和單片機的保護控制原理,并給出了硬件電路原理圖和主程序流程圖。文章主要講述了所設計的智能插座對檢測用電器的工作狀態對非正常狀態進行報警和斷電,具有安全可靠使用方便等特點。
1 插座的構成與工作原理
1.1 插座的構成
多功能智能插座硬件系統由狀態檢測模塊 單片機系統模塊電源模塊等組成,結構框圖如圖1所示插座的檢測模塊包括三個部分:溫度檢測電流檢測和電壓檢測單片機作為系統的控制核心,處理各檢測信號和鍵盤輸入值,在LCD上顯示其處理結果,并通過控制繼電器實現智能插座的開啟和關斷 電源模塊采用電容降壓原理,即利用電容在一定的交流信號頻率下產生的容抗來限制最大工作電流 電源模塊由插座接頭引入220 V交流電壓,經過4.7 F聚丙烯電容降壓,再經二極管半波整流,12 V穩壓二極管穩壓,電容濾波,LM317穩壓輸出5 V直流電壓,給單片機顯示器等提供電源。


1.2 狀態檢測模塊
1.2.1 電壓信號采集與調理模塊
多功能智能插座電壓信號的采集采用電阻分壓的原理,如圖2所示電網電壓220 V經電阻R1 R2分壓變為的0 5 V電壓信號,經二極管半波整流,再經RC低通濾波,截止頻率f=1/ (2 R C),最后將直流電壓V(t)送至單片機A/D轉換輸入口RA0。


1.2.2 電流信號采集與調理模塊
電流信號的采集利用歐姆定律U=IR的原理,將大電流信號轉化成小電壓信號如圖3所示,電流信號I (t)經
錳銅小電阻轉化為電壓信號U(t),再經運算放大器LM324單級負反饋放大,電壓增益A=(-R3/R2)RC低通濾波后將電壓U(t)送至單片機A/D轉換輸入口RA1。


1.2.3 溫度檢測模塊
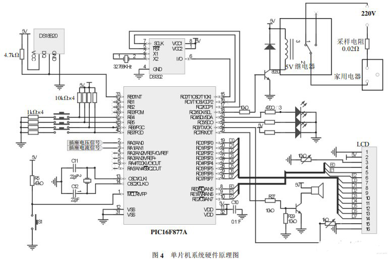
溫度信號的采集選用美國Dallas公司生產的數字溫度傳感器DS18B20,它具有三引腳TO-92小體積封裝形式,溫度測量范圍為-55 +125 ,可編程為9 12位A/D轉換精度,測溫分辨率可達0.0625由于DS18B20只有1個串行通信接口,與單片機的連接電路非常簡單,只需和單片機的1個I/O端口連接即可,如圖4所示,它是和單片機RB0相連的DS18B20的I/O口屬于漏極開路輸出,則外接上拉電阻后常態呈高電平。


1.3 單片機系統模塊
根據低成本低功耗的要求,選用PIC16F877A單片機PIC16F887A運行速度快功耗低體積小,可直接驅動液晶顯示器[4-5];RB4RB7端口具有跳變中斷功能,方便接收鍵盤輸入信號;具有一個10位多通道A/D轉換器;另可進入休眠模式,降低功耗單片機系統硬件原理圖如圖4所示,RA0和RA1分別作為插座電壓和電流信號A/D輸入端,RB0作為溫度信號的輸入端,RB4RB7用于接收鍵盤按鍵輸入,RC0 RC2用于和時鐘芯片DS1302的通信,RC3用于控制繼電器的開關切換,RC4RC5用于控制LED指示燈,RC7用于控制蜂鳴器,RD0RD7和RE0RE2用于連接LCD1602。
1.3.1 開關驅動模塊
開關驅動模塊的功能是實現弱電對強電的控制單片機RC3口輸出電平的變化切換繼電器的工作狀態,實現對家用電器的開/關控制 繼電器采用5 V繼電器HRS4-S-DV5V,驅動電流為70 mA,常閉端最大可切換電流可達10 A 因繼電器電流大于PIC單片機I/O最大驅動電流(25 mA),在RC3輸出端接入NPN的三極管8050,增強其驅動能力。
2 軟件設計
程序設計采用模塊化結構,主要有信號采集和處理模塊鍵盤管理模塊LCD顯示模塊定時模塊和插座動作控制模塊
插座上電后,系統進行初始化初始化程序主要完成對單片機專用寄存器的設定,單片機工作方式及各端口的工作狀態的設置系統初始化之后進入主循環,進行狀態檢測,即溫度電流電壓檢測,并在LCD上顯示檢測結果當單片機得到的溫度信號電流信號或電壓信號超過一定的限度,單片機會立即通過蜂鳴器和LCD報警,并控制繼電器切斷負載回路 此外,若用戶開啟節能功能,當電流值小于某一規定值時,單片機將進入休眠模式節電主程序流程圖如圖5所示。


系統鍵盤為4個獨立按鍵,采用RB口中斷的方式檢測鍵盤按鍵當RB4按下,顯示器進入定時設置界面完成定時設置后,復位并啟動DS1302,對系統進行定時當DS1302分鐘寄存器和小時寄存器中值的變化大小等于定時設置值,此時,插座定時完成,單片機對繼電器進行相應的控制。
烜芯微專業制造二極管,三極管,MOS管,橋堆等20年,工廠直銷省20%,4000家電路電器生產企業選用,專業的工程師幫您穩定好每一批產品,如果您有遇到什么需要幫助解決的,可以點擊右邊的工程師,或者點擊銷售經理給您精準的報價以及產品介紹
烜芯微專業制造二極管,三極管,MOS管,橋堆等20年,工廠直銷省20%,4000家電路電器生產企業選用,專業的工程師幫您穩定好每一批產品,如果您有遇到什么需要幫助解決的,可以點擊右邊的工程師,或者點擊銷售經理給您精準的報價以及產品介紹

